




Duration - 4 weeks
Group Work - 4 Members
Zenoscan brings hand-luggage and check-in bags together at one early AI-CT scan touchpoint. enabling real-time repacking and reducing queues, delays, and wasted items. By fixing packing mistakes before passengers enter the queue, it removes the friction that slows regional airports and restores a clean, continuous flow through security.
Zenoscan brings hand-luggage and check-in bags together at one early AI-CT scan touchpoint. enabling real-time repacking and reducing queues, delays, and wasted items. By fixing packing mistakes before passengers enter the queue, it removes the friction that slows regional airports and restores a clean, continuous flow through security.
Zenoscan brings hand-luggage and check-in bags together at one early AI-CT scan touchpoint. enabling real-time repacking and reducing queues, delays, and wasted items. By fixing packing mistakes before passengers enter the queue, it removes the friction that slows regional airports and restores a clean, continuous flow through security.
Zenoscan brings hand-luggage and check-in bags together at one early AI-CT scan touchpoint. enabling real-time repacking and reducing queues, delays, and wasted items. By fixing packing mistakes before passengers enter the queue, it removes the friction that slows regional airports and restores a clean, continuous flow through security.
Zenoscan brings hand-luggage and check-in bags together at one early AI-CT scan touchpoint. enabling real-time repacking and reducing queues, delays, and wasted items. By fixing packing mistakes before passengers enter the queue, it removes the friction that slows regional airports and restores a clean, continuous flow through security.
Zenoscan brings hand-luggage and check-in bags together at one early AI-CT scan touchpoint. enabling real-time repacking and reducing queues, delays, and wasted items. By fixing packing mistakes before passengers enter the queue, it removes the friction that slows regional airports and restores a clean, continuous flow through security.
Zenoscan in Airport
Zenoscan in Airport
Zenoscan in Airport

Zenoscan restructures the baggage journey instead of slowing it down.
Zenoscan restructures the baggage journey instead of slowing it down.

Zenoscan restructures the baggage journey instead of slowing it down.

Zenoscan restructures the baggage journey instead of slowing it down.

Zenoscan restructures the baggage journey instead of slowing it down.






Improves the overall passenger experience...those with compliant baggage aren’t delayed because of others.
Increases efficiency by allowing more passengers to be processed in the same amount of time.
Improves the overall passenger experience...those with compliant baggage aren’t delayed because of others.
Increases efficiency by allowing more passengers to be processed in the same amount of time.
Improves the overall passenger experience...those with compliant baggage aren’t delayed because of others.
Increases efficiency by allowing more passengers to be processed in the same amount of time.
Improves the overall passenger experience...
those with compliant baggage aren’t delayed because of others.
Increases efficiency by allowing more passengers to be processed in the same amount of time.
Improves the overall passenger experience...those with compliant baggage aren’t delayed because of others.
Increases efficiency by allowing more passengers to be processed in the same amount of time.
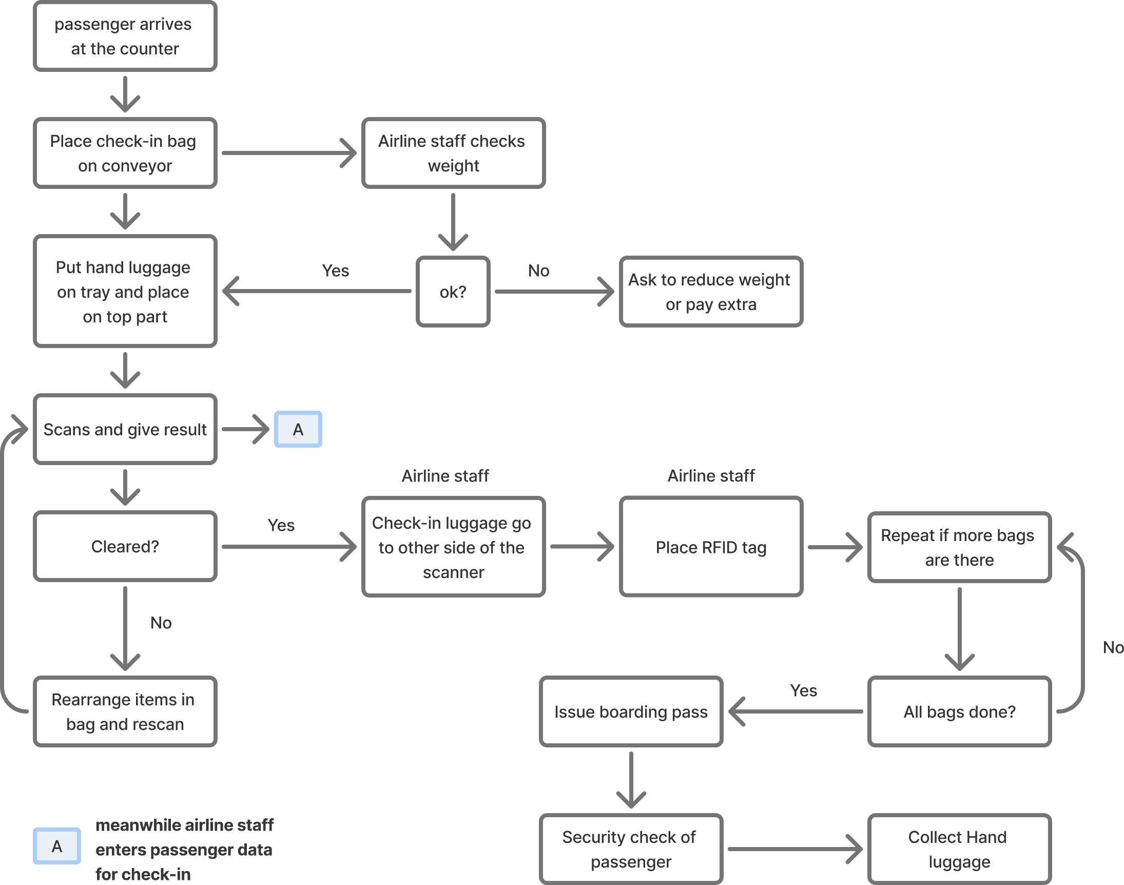
Scans both hand and check-in luggage together; check-in is completed in the same step
Scans both hand and check-in luggage together; check-in is completed in the same step
Scans both hand and check-in luggage together; check-in is completed in the same step
Scans both hand and check-in luggage together; check-in is completed in the same step
Scans both hand and check-in luggage together; check-in is completed in the same step















Single X - Ray Module
Single X - Ray Module















Research
Research
Research
This project is grounded in on-site research at Jorhat Airport, studying how passengers, staff, space, and security processes actually behave under real conditions. Across multiple flights and peak-hour windows, we tracked passenger movement, repacking behaviour, trolley congestion, staff interventions, and the flow around the standalone X-ray for check-in baggage.
This project is grounded in on-site research at Jorhat Airport, studying how passengers, staff, space, and security processes actually behave under real conditions. Across multiple flights and peak-hour windows, we tracked passenger movement, repacking behaviour, trolley congestion, staff interventions, and the flow around the standalone X-ray for check-in baggage.
A
A
People speaking with
officials to understand
why their bags are stopped, while others wait their turn Some sit on the ground,
unpacking belongings for screening.
People speaking with
officials to understand
why their bags are stopped, while others wait their turn Some sit on the ground,
unpacking belongings for screening.
People speaking with
officials to understand
why their bags are stopped, while others wait their turn Some sit on the ground,
unpacking belongings for screening.





A





Trolleys full of bags waiting for baggage screening, with long queues during peak hours.
Trolleys full of bags waiting for baggage screening, with long queues during peak hours.
Trolleys full of bags waiting for baggage screening, with long queues during peak hours.
B
B
5 people had to open up their bags sitting on the ground.
5 people had to open up their bags sitting on the ground.
5 people had to open up their bags sitting on the ground.
C
C
Baggage Xray Machine
CX100100BI | X-ray
Inspection System.
Baggage Xray Machine
CX100100BI | X-ray
Inspection System.
Baggage Xray Machine
CX100100BI | X-ray
Inspection System.
D
D
People opening up bags on ground to rearrange and manage overweight.
People opening up bags on ground to rearrange and manage overweight.
People opening up bags on ground to rearrange and manage overweight.
F
G
F
G
More people lined up for baggage screening, while one person, feeling embarrassed, sat on the ground sorting through their belongings.
More people lined up for baggage screening, while one person, feeling embarrassed, sat on the ground sorting through their belongings.
More people lined up for baggage screening, while one person, feeling embarrassed, sat on the ground sorting through their belongings.

C

C

C

C

C

D

D

D

D

D

F

F

F

F

F

G

G

G

G

G

E

E

E

E

E

H

H

H

H

H
Peak crowding 12:30 pm to 1:45 PM
Peak crowding 12:30 pm to 1:45 PM
Peak crowding 12:30 pm to 1:45 PM
The security check in area one person on the other side waiting for re screening of their hand bag.
The security check in area one person on the other side waiting for re screening of their hand bag.
The security check in area one person on the other side waiting for re screening of their hand bag.
E
E
Around 2 out of 10 passengers had to remove, shift, or discard belongings due to restricted items found in their hand luggage.
Around 2 out of 10 passengers had to remove, shift, or discard belongings due to restricted items found in their hand luggage.
Around 2 out of 10 passengers had to remove, shift, or discard belongings due to restricted items found in their hand luggage.
People having to place their trays on the floor due to lack of space.
People having to place their trays on the floor due to lack of space.
People having to place their trays on the floor due to lack of space.
H
H
I
I
A bottleneck created because of multiple re-screening and people opening and closing luggages.
A bottleneck created because of multiple re-screening and people opening and closing luggages.
A bottleneck created because of multiple re-screening and people opening and closing luggages.
J
J
Lining up of people because of delay in security check counter.
Lining up of people because of delay in security check counter.
Lining up of people because of delay in security check counter.
N
N
Blockage at the screening area when 12 people come together .
Blockage at the screening area when 12 people come together .
Blockage at the screening area when 12 people come together .
O
O
People waiting outside Security check area because there were stopped from entering the area.
People waiting outside Security check area because there were stopped from entering the area.
People waiting outside Security check area because there were stopped from entering the area.

I

I

I

I

I

J

J

J

J

J

K

K

K

K

K

N

N

N

N

N

O

O

O

O

O

L

L

L

L

L

M

M

M

M

M

P

P

P

P

P
People being stopped from entering the Security check line because of screening issue of some visitor.
People being stopped from entering the Security check line because of screening issue of some visitor.
People being stopped from entering the Security check line because of screening issue of some visitor.
K
K
People waiting in front of the Screening area with baggages.
People waiting in front of the Screening area with baggages.
People waiting in front of the Screening area with baggages.
L
L
ETD (Explosive Trace Detector) machine used to detect explosives during bag screening.
ETD (Explosive Trace Detector) machine used to detect explosives during bag screening.
ETD (Explosive Trace Detector) machine used to detect explosives during bag screening.
M
M
A person almost openning their bag at the floor because of delay and unavailability of counter space.
A person almost openning their bag at the floor because of delay and unavailability of counter space.
A person almost openning their bag at the floor because of delay and unavailability of counter space.
P
P
N
N
Confusion in changing items within bags
Confusion in changing items within bags
Confusion in changing items within bags
O
O
Most people let go of the midway beside the screening machine.
Most people let go of the midway beside the screening machine.
Most people let go of the midway beside the screening machine.

Q

Q

Q

Q

Q

S

S

S

S

S

T

T

T

T

T
People struggling to put on their luggage on the baggage screening belt.
People struggling to put on their luggage on the baggage screening belt.
People struggling to put on their luggage on the baggage screening belt.
M
M
During peak hours about 24-29 people are there at a time.
During peak hours about 24-29 people are there at a time.
During peak hours about 24-29 people are there at a time.
P
P
Analysis
Analysis





Problem Statement













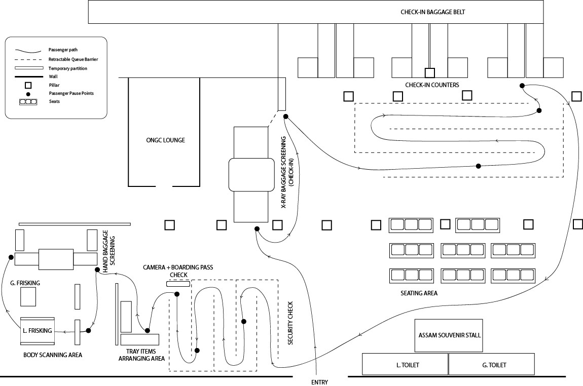
Current Layout
Current Layout





Proposed Layout
Proposed Layout










Passenger Flow
Passenger Flow

























Documentation in Progress
Documentation in Progress




